Minolta Hi-Matic F

From CameraNotes

General notes

There are at least two versions of this camera:

  • Version A has a flash sync socket on the side of the body and a pressed steel rewind crank ratchet plate
  • Version B has no flash sync socket (apart from the hot shoe) and a flat steel rewind crank ratchet plate with a plastic spacer underneath it

There's no meter movement - an IC converts the light level from the LDR into a shutter delay via a small solenoid.

There's one left-hand threaded screw. It's the main wind-on lever gear at the right side of the camera when the bottom cover is off, with a thin flat-head drive.

Corrosion of steel contacts seems to be a common problem for the two examples I've seen so far.

Shutter

The shutter of this camera is interesting - it has a gear train to slow down the opening of the blades, so it opens slowly. It then closes fast, at the end. According to the service manual, this results in subjectively better-looking photos. I assume that the principle is along the same lines as a rear-curtain flash sync. But it does mean that the shutter is a little more complicated than it needs to be. Both mechanically, and in the fact that it uses a double CdS cell. The reason for the double cell is that if the light level is high, it needs to wait a bit longer than it would otherwise due to the slow-opening shutter. So it's a non-linear calculation.

Disassembly

As usual for cameras of this type, you need to take the charge lever and the rewind crank off to remove the top cover. The rewind crank screws off by turning it anticlockwise. More unusually, you also need to remove the flash hot-shoe. The serial number is engraved into a thin metal cover which unclips and slides off, revealing 4 screws that need to be removed. No need to desolder the contact or thread it through the hole.

The metal bracket underneath the hot shoe detaches by removing 2 more screws and comes off.

Hot-shoe bracket with 2 screws to remove

The viewfinder can be demounted via 3 screws, no need to disconnect anything else. The only thing that it interacts with is a push rod for the focus which is underneath it.

Screws to remove rangefinder (arrowed)

Once the covers and leatherettes are off, the baseplate assembly comes off in one piece by disconnecting all the wires (2 at the bottom need to be unfolded from hiding spots and desoldered, some of the wires at the top are connected to contacts that can be demounted by one screw or an e-clip) and removing the 4 screws.

The frame counter assembly comes off easily by removing 2 diagonally-opposite screws.

If you need to remove the ratchet gear from the charge axle, you need to press out a pin. You shouldn't need to do this unless corrosion gets in the way of getting these parts off the camera. Similarly, the small gear with a spring wrapped around it at the bottom of the take-up spool gear (this is a one-way turning system) has a pin holding it together as well, underneath the spring.

To access the inside of the lens at the front, start with unscrewing the notched silver ring just inside the filter thread.

The baseplate is mostly mechanical with a traditional clockwork self-timer. There is a solenoid to control the shutter open time and a gear train to slow down the shutter opening speed, which is an experimental feature on this camera.

Arrangement of shutter timing gears on the back of the baseplate.

There is a plastic riser implanted in the baseplate, underneath the right-hand end of the shutter charging shuttle (bottom right in the above image). This is pressed into the plate - don't remove it unless you have to. It's brittle and may not survive being re-inserted. If you have to re-insert it, then you will definitely need to taper out the top of the hole at little bit so that the plastic will go back in. Otherwise it'll simply refuse to fit, and break.

A note about the small spring that rests against one of the shutter charge shuttle is mounted over: when this spring is in its correct position, it can be hard to get the gears to sit still while you put the PCB back on top, and they have a tendency to jump out of position. You CAN move the tip of the spring back to the post to the right of it, which takes a lot of the spring pressure off it. Then once the PCB is back on, you can access the end of the spring with needle-nose pliers from the edge of the sandwich to move it back to the correct place again.

Arrangement of shutter/aperture blades

There are only two blades for a combined shutter and aperture.

Electronics

There are 2 circuit boards in the camera, one main one attached to the base plate, and a small one that mounts the CdS cells on the front edge of the lens. The main PCB comes in two versions, an older and a newer variant. The older one uses an incandescent light bulb, while the new one has an LED. The original power supply is two mercury oxide cells in series for a total of 2.7v - however silver oxide or alkaline cells can be used with no modification, as the shutter time is determined proportionally to the battery voltage:

  • The CdS cells provide a resistance that is directly related to the light level
  • The main circuit has a magnet that holds the shutter open while a capacitor charges from the full battery voltage through the CdS cells
  • Once the capacitor voltage reaches 73.5% of Vcc, the magnet is released and the shutter closes
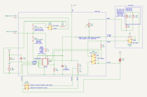
Schematic

A 3D printable battery adapter can help to fit the two LR44/SR44 cells into the camera. You can obtain this 3D model from Thingiverse.

Leatherette

Leatherette on this camera is around 0.48mm thick and has the following shape:

Front leatherettes outlines
Film door leatherette outline. Vertical marks indicate corners. The original leatherette doesn't have the thickened section in the middle - this compensates for bulge

Switch contacts

The battery test button switch has 2 contacts, one for either side. The PCB slides between these contacts to make a double-position, single-throw switch. One side (the side with the lower contact) connects battery minus to power up the camera, and the other (with the higher contact) connects the centre of a resistor divider across the battery voltage to the main IC. The divider is expected to produce 1.0V when connected across the original fully-charged 2.7v power source. I didn't bother measuring where the low-battery cut-off point is.

Approximate dimensions of battery test switch contacts.

If the switch contacts have become corroded, then new ones can be fabricated from 0.1mm phosphor bronze sheet. There is a rounded bulge to contact the PCB. Each one is folded up at 90 degrees to be inline with the appropriate side of the switch PCB. The one with the small hole also has an arm folded upwards for the wire to be soldered on to - this is the topmost contact. The one with the bigger hole has 2 projections which connect to the two black wires (battery minus) - one coming up under the base plate directly from the battery compartment, and one that goes to the main PCB. There is a plastic insulator that sits between the two contacts.

Rangefinder

The rangefinder has 3 adjustments in it, the infinity adjust (eccentric pin plus clamping setscrew), vertical adjust (1 setscrew), and close focus adjust (eccentric pin plus clamping setscrew). I don't know if it was just the one I worked on, but after adjusting the infinity, it would slowly go out of alignment over time (24-48 hours...). It seems to have very little play in it, so I don't know if it may be temperature-related or something else. The carousel with the spot mirror tends to end up too far clockwise.